新赛季CBA要打“五节”了

来源:刺猬篮球


「一周刺猬话题」

传说中的“第五节”比赛要来了!

距离25-26赛季CBA开赛还有不到一个月,关于新赛季的一个重大改变也浮出水面——CBA潜力赛

此前已经提到过新赛季大概率将采取每节10分钟来进行,旨在接轨FIBA。无论是对于球员球队的影响,还是说赞助商等方面,都可以说是牵一发而动全身。于是,官方想到了“打40分钟送10分钟” 。


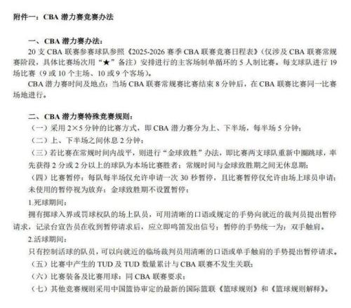
潜力赛是在当场常规比赛结束八分钟后,额外再进行的一场比赛。采用2X5分钟的比赛方式,即上、下半场各5分钟。

若比赛在常规时间内战平,则进行'金球致胜'办法,即比赛两支球队重新中圈跳球,率先获得2分或2分以上的球队为本场比赛胜者。

这个和三人篮球的加时决胜方式有异曲同工之妙,主打一个刺激。简单了解完怎么打,还有就是谁来打的问题。

既然说潜力潜力,显然不是为了让主力和老将再打多少时间,文件中提到的参赛人员为“

当场比赛报名
参赛的
非首发国内球员
”,另外各队可最多增补两名非原来12人名单的球员参加。而这个规则的主动权属于客队,换言之只有客队选择使用了,主队才能跟着用,而外援不参加潜力赛 。


假如一方遇到受伤、 或因TUD犯规被取消资格 (不包括因个人犯规累计满5次的球员)、停赛等情况,才能 补充国内首发球员加入,此时 另一方有权更改同等(或少于)数量的国内首发球员参加。


此举无疑是在探索让球队机会不多的球员能有所锻炼,还有就是保护赞助商的权益。那说一千道一万,打完之后的胜负会产生什么影响?值得注意的是,潜力赛的胜负和前面的常规比赛是没有关系的,独立开来。

但潜力赛成绩将在如下情况中影响到常规赛的排名,原文如下 :


(1)如两队积分相同,则以两队CBA联赛常规赛中相互之间胜负场次排定名次,胜场多者名次列前;
如再相同,则以“CBA潜力赛”中两队的积分排定名次,积分高者列前
;若再相同,则以两队CBA联赛常规赛中相互之间得失分率排定名次,得失分率高者名次列前;若再相同,则以 CBA联赛常规赛所有比赛总得失分率排定名次,得失分率高者名次列前。


(2)如三队或三队以上积分相同,则首先以这些球队CBA联赛常规赛中相互间的胜场率排定名次,胜场率高者名次列前;
如再相同,则以“CBA潜力赛”中这些球队积分排定名次,积分高者列前;
如再相同,再以其CBA联赛常规赛中相互间的得失分率排定名次,得失分率高者名次列前;若再相同,则以CBA联赛常规赛所有比赛总得失分率排定名次,得失分率高者名次列前。


综上,刺猬认为出发点或许是好的,也可能是在每节十分钟这个改动后做出的不得已之举。

但有几个现实问题需要权衡, 如果球员空坐近两小时,直接最后上去 干十分钟是否真的能起到锻炼作用?按照目前外援政策,各队12人基本是4外+8内的组成,首发两名外援跑不了,三名国内球员担任 首发。剩下主力或者轮换的球员再去打无关胜负的潜力赛,是否必要?

不同年龄结构和实力水平的球队对此的感受也会大相径庭,对于一样新事物会如何发展,也只有时间知道答案。

大家认为潜力赛对各队有怎样的影响?怎样的球队会有正向或者说更大受益呢?

不妨一起留言在评论区分享,欢迎有理有据的理性表达和衷心的建设性回答。

*往期回顾(点击文字跳转)

WEEK 41:

WEEK 4 2:

WEEK 43:

WEEK 44:

WEEK 45:

WEEK 46:

关注 / 在看